데이터 반출 없는 다 기관 협업 인공지능 학습 인프라

신경망 6

데이터로부터 참값을 찾아가는 과정

인공지능이나 신경망이라고 하면 거대한 서버실에서 복잡한 수식이 오가는 장면이 떠오르지만, 사실 그 본질은 우리가 일상에서 '진실을 찾아가는 과정'과 매우 닮아 있습니다. 기술에 익숙하지 않은 독자들도 쉽게 이해할 수 있도록, '키 측정'이라는 비유를 통해 신경망 학습의 의미를 정리해 보았습니다.AI가 공부하는 법: "당신의 진짜 키는 얼마인가요?"1. 도입: '참값'은 어디에 있는가?우리는 흔히 자신의 키가 175cm라거나 160cm라고 말합니다. 하지만 엄밀히 말해 '키의 참값'이란 무엇일까요? 아침에 잰 키와 저녁에 잰 키가 다르고, 어떤 측정기를 쓰느냐에 따라 소수점 단위가 달라집니다. 우리는 결코 완벽한 참값을 알 수 없습니다. 다만 여러 번 측정해서 얻은 데이터들을 바탕으로 "내 진짜 키는 아마..

가장 완벽한 선 긋기로 이해하는 신경망

인공지능은 어떻게 정답을 찾을까?인공지능, 딥러닝, 신경망... 이름만 들으면 무척 복잡하고 난해한 최첨단 기술처럼 느껴집니다. 하지만 그 안을 들여다보면, 기본 원리는 우리가 학창 시절 배웠던 수학과 크게 다르지 않습니다. 오늘은 2차원 평면 위에 놓인 세 개의 점을 지나는 '가장 알맞은 직선'을 찾아보며, 인공지능이 데이터를 학습하는 두 가지 방법을 쉽고 직관적으로 알아보겠습니다.문제 상황: 세 점을 지나는 완벽한 직선은 없다2차원 평면 위에 세 점 $(1, 2)$, $(2, 3)$, $(3, 5)$가 있다고 상상해 봅시다. 이 세 점을 동시에 완벽하게 관통하는 하나의 직선은 존재하지 않습니다. 따라서 우리의 목표는 이 점들과 가장 오차가 적은(가장 근접하게 지나가는) 직선인 $y = wx + b$를..

옵티마이저 종류 요약

옵티마이저(Optimizer)는 신경망 학습의 핵심적인 부분으로, 모델을 더 빠르고 정확하게 학습시키기 위한 최적화 알고리즘입니다. 간단히 말해, 옵티마이저는 신경망의 손실 함수(Loss Function) 값을 최소화하는 방향으로 가중치(Weight)와 편향(Bias)을 업데이트하는 역할을 합니다. 즉, 모델의 예측값과 실제값의 차이(오차)를 줄여나가며 최적의 모델을 찾아가는 과정이라고 할 수 있습니다. 신경망 학습은 마치 안개가 자욱한 산에서 가장 낮은 지점을 찾아 내려오는 과정과 같습니다. 이때 옵티마이저는 어느 방향으로, 얼마나 큰 보폭으로 나아가야 할지 결정하는 '등산객의 스마트한 나침반과 지도' 역할을 합니다. 옵티마이저의 종류 다양한 종류의 옵티마이저가 있으며, 각각의 특징과 장단점이 있습니다..

오류 역전파 및 기울기 계산 과정

개요붓꽃 데이터를 대상으로 꽃의 종류를 분류다층 퍼셉트론(Multi-Layer Perceptron, MLP) 모델의 오류 역전파 및 기울기 계산 과정 설명데이터셋붓꽃 데이터꽃 종류setosa (50개)versicolor (50개)virginica (50개)측정 항목sepal length (cm): 꽃받침 길이sepal width (cm): 꽃받침 넓이petal length (cm): 꽃잎 길이petal width (cm): 꽃잎 넓이문제 정의붓꽃의 종류가 무엇인지 표시되어 있는 데이터 세트를 사용하여 붓꽃 분류 기능을 학습합니다.새로운 붓꽃 데이터에 대하여 종류가 무엇인지 예측합니다.모델 함수 정의입력층의 크기: 4은닉층의 크기: 8 (다른 값으로 지정할 수도 있음)출력층의 크기: 3비용 함수 정의비용 ..

경사하강법에서 손실값의 변화

모델 파라미터 변경에 따른 손실의 변화율 손실 함수 위의 한 지점(현재 파라미터)에서 손실 값의 변화가 가장 큰 방향을 계산할 수 있습니다. 이를 기울기(Gradient)라고 합니다. 즉, 기울기는 '특정 파라미터를 조금 변경했을 때, 손실 값이 얼마나 변하는가’를 나타내는 값입니다. 손실을 줄이는 방향으로 모델 파라미터 수정 기울기는 손실이 가장 크게 '증가’하는 방향을 가리킵니다. 우리의 목표는 손실을 '감소’시키는 것이므로, 기울기의 반대 방향으로 파라미터를 조금씩 이동시켜야 합니다.경사하강법의 종류와 손실 값의 변화 경사하강법은 기울기를 계산할 때 사용하는 데이터의 양에 따라 크게 세 가지 방식으로 나뉩니다. 이 방식에 따라 손실 값의 변화 양상과 학습 효율성이 크게 달라집니다.구분설명Batch ..

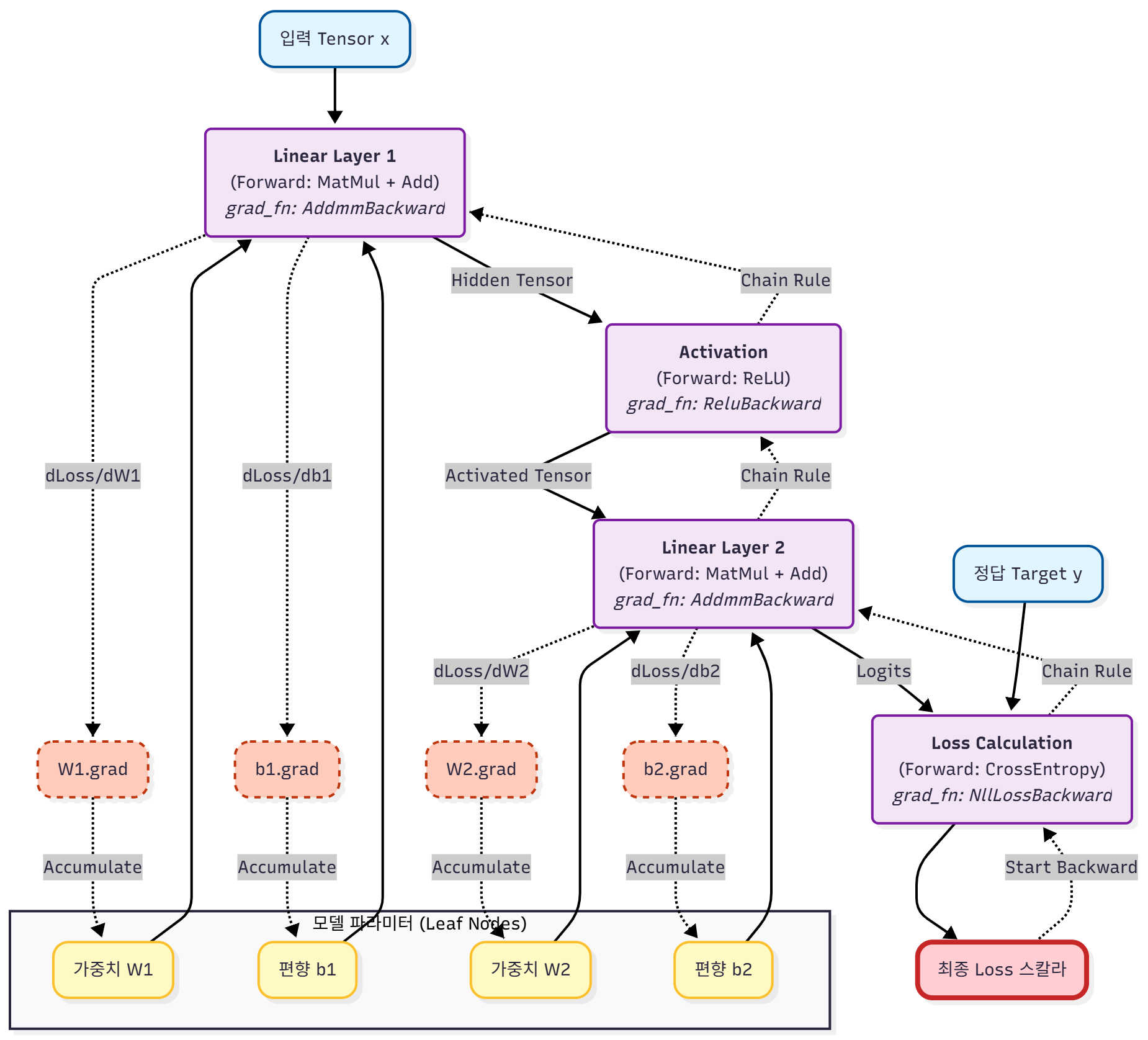
PyTorch 딥러닝 훈련 메커니즘과 Autograd 이해

딥러닝의 학습 과정은 고차원 공간(파라미터 공간)에서 에너지 포텐셜(Loss Function)이 가장 낮은 지점을 찾아가는 과정과 같습니다. PyTorch는 이 과정을 효율적으로 수행하기 위해 동적 계산 그래프(Dynamic Computational Graph)라는 개념을 사용합니다. MNIST 분류 모델을 예로 들어, 훈련 루프 내부에서 일어나는 일을 단계별로 해부해 보겠습니다.import torchimport torch.nn as nnimport torch.optim as optimfrom torchvision import datasets, transformsfrom torch.utils.data import DataLoader# 1. 데이터셋 준비 (MNIST)# 텐서 변환 및 정규화transfor..